目前我國實行兩種發行制度,分別是核準制和注冊制。股票注冊制改革降低了小微和創新型企業的上市門檻。核準制是什么?注冊制又是什么?一起來學習吧。
一、什么是核準制?
核準制,是上市公司股票申請上市須經過核準的證券發行管理制度。發行人在申請發行股票時,不僅要充分公開企業的真實情況,而且必須符合有關法律和證券監管機構規定的必要條件。
證券監管機構有權否決不符合規定條件的股票發行申請。證券監管機構對申報文件的全面性、準確性、真實性和及時性作審查,還對發行人的營業性質、財務狀況、經營能力、發展前景、發行數量和發行價格等條件進行實質性審查,并據此作出發行人是否符合發行條件的價值判斷和是否核準申請的決定。
核準制要求主承銷商對發行人進行一年的輔導后,再向證監會申請發行股票。
二、什么是注冊制?
注冊制,是指證券發行申請人依法將與證券發行有關的一切信息和資料公開, 制成法律文件,送交主管機構審查, 主管機構只負責審查發行申請人提供的信息和資料是否履行了信息披露義務的一種制度。
其最重要的特征是:在注冊制下證券發行審核機構只對注冊文件進行形式審查, 不進行實質判斷。
三、注冊制發展進程:
2018年11月5日,習近平出席首屆中國國際進口博覽會開幕式并發表主旨演講,宣布在上海證券交易所設立科創板并試點注冊制。
2020年4月27日,中央全面深化改革委員會第十三次會議審議通過了《創業板改革并試點注冊制總體實施方案》,將在創業板試點注冊制。
2020年10月9日國務院印發《關于進一步提高上市公司質量的意見》提出將"全面推行、分步實施證券發行注冊制,支持優質企業上市" 。
2021年9月3日,北京證券交易所注冊成立,是經國務院批準設立的我國第一家公司制證券交易所,同步試點證券發行注冊制。
四、目前北交所、科創板、創業板實行注冊制,這三者之間又有什么樣的區別呢?
(一)基本情況
1.北交所:2021年9月2日,國家主席習近平在2021年中國國際服務貿易交易會全球服務貿易峰會上發表視頻致辭。習主席說,我們將繼續支持中小企業創新發展,深化新三板改革,設立北京證券交易所,打造服務創新型中小企業主陣地。
2021年 9月3日,“北京證券交易所有限責任公司”在京正式注冊成立,注冊資金10億元,全國中小企業股份轉讓系統有限責任公司(簡稱“股轉公司”)100%持股。
2021年9月10日,北交所公布了《北京證券交易所向不特定合格投資者公開發行股票并上市審核規則(試行)》、《北京證券交易所上市公司證券發行上市審核規則(試行)》、《北京證券交易所上市公司重大資產重組審核規則(試行)》等文件的征求意見稿,分別明確了北交所公開發行并上市、上市公司再融資和重大資產重組的審核安排。
2021年9月2日,北交所宣布設立。11月15日,北交所正式開市,首批上市公司由精選層平移。
北交所為全新設立的證券交易所,其由原新三板精選層平移而來,自其誕生之日起便具有“注冊制”的屬性,北交所的成立是全面推行注冊制的重要里程碑。
2.科創板:2019年3月1日,證監會正式發布《科創板首次公開發行股票注冊管理辦法(試行)》和《科創板上市公司持續監管辦法(試行)》,自公布之日起實施。與此同時,上交所、中國結算相關業務規則也隨后發布。
2019年7月22日,上海證券交易所組織科創板注冊制首批企業上市。
科創板是為了一些符合國家戰略、突破關鍵核心技術、市場認可度高的科技創新企業服務。
3.創業板: 2009年創立,是深交所專屬板塊,主要針對高科技高成長的中小企業,注冊制改革前實行核準制。
2020年6月12日,證監會發布了《創業板首次公開發行股票注冊管理辦法(試行)》、《創業板上市公司證券發行注冊管理辦法(試行)》《創業板上市公司持續監管辦法(試行)》和《證券發行上市保薦業務管理辦法》,自公布之日起施行。與此同時,證監會、深交所、中國結算、證券業協會等發布了相關配套規則。宣告證監會創業板改革和注冊制試點開始。
2020年8月24日,深圳證券交易所組織創業板注冊制首批企業上市。
(二)市場定位

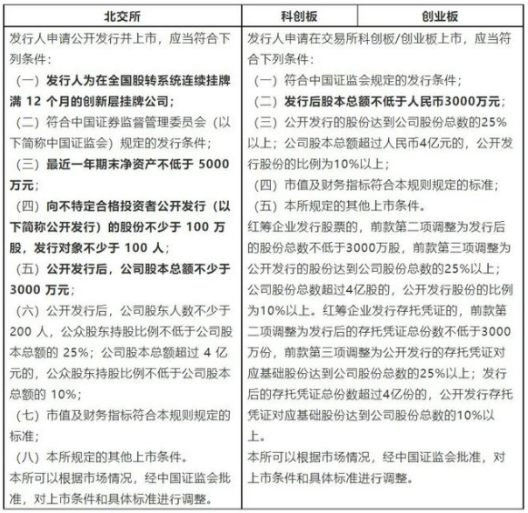
(三)基礎發行條件

(四)投資者門檻

(五)交易制度:


